The Gene Wiki Project

Using Wikidata to document biomedical science information.

The Gene Wiki Project aims to annotate gene and protein functions and upload these to Wikiata to generate complete online documentation of each notable human gene. Wikidata acts as a hub for the project, enabling anybody to upload any details related to genes and proteins. 

Using linked open data allows for new findings and relationships between chemical compounds, proteins, genes and diseases to be uncovered. 

Aims of this project include:

  • Ensuring every notable gene has at least a stub (basic) Wikipedia page
  • To encourage interested people to get involved with uploading genetic information to Wikidata
  • To collaborate and link knowledge from around the world to encourage innovation and development in molecular biology.
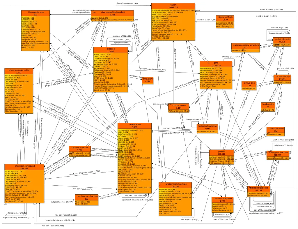
Image
A graph consisting of many square boxes containing information on genes, proteins, chemicals and diseases, linked together by arrows showing different relationships.

 

Find out more about the project at Wikidata: Wikiproject Gene Wiki

Further links:

Wikidata as a large-scale medical database

Wikidata for Life Sciences 

Wikidata as a Semantic Network for the Gene Wiki Project

Gene Annotation in Wikidata

 

 

© Ewan McAndrew and Clea Strathmann, University of Edinburgh, 2021, CC BY-SA 4.0, unless otherwise indicated.