Data modelling

Data is central to most administration processes. and the structure of this data must reflect the priorities of the University.
We can help your project or service to model your data so that it fits with the wider University Data Model and with services such as the Data Warehouse.

 Data modelling identifies the items that are most important  to the University community and provides a range of mechanisms for describing  them consistently. 

Common vocabulary

A goal of Enterprise Architecture is to achieve a common vocabulary across the University. For example, if someone asks how many students are registered with a particular school, the question needs to be refined to clarify which classes of students are included and how part-time students should be counted, among other ambiguities.

We can work together with a service team to identify which items are most important to their service.

Data Warehouse

The data warehouse is a large repository of trusted, accurate, and consistent data collected from various sources across the University. It is considered a hub in providing valuable insights for decision-making and strategic planning.

Data Warehouse

Data schemas

The core task of data modelling is to design the:

  • key entities
  • attributes or fields that describe each entity, and
  • relationships between them

This task is usually done by a business analyst or systems analyst.  We can support this work by providing information about how these entities, attributes and relationships fit within the University's wider data environment.

The example below is an image of the data model for Estates Maintenance data.  The model itself can be browsed in detail on the EA Repository portal.

Image
A diagram showing the data model for Estates data

Our goal is to provide a common view of the University's administrative data, so that reports and dashboards can incorporate data from different sources and link that data together.

We also define and maintain the data models for the Data Warehouse, and can work in partnership with projects and services to bring data into the warehouse.

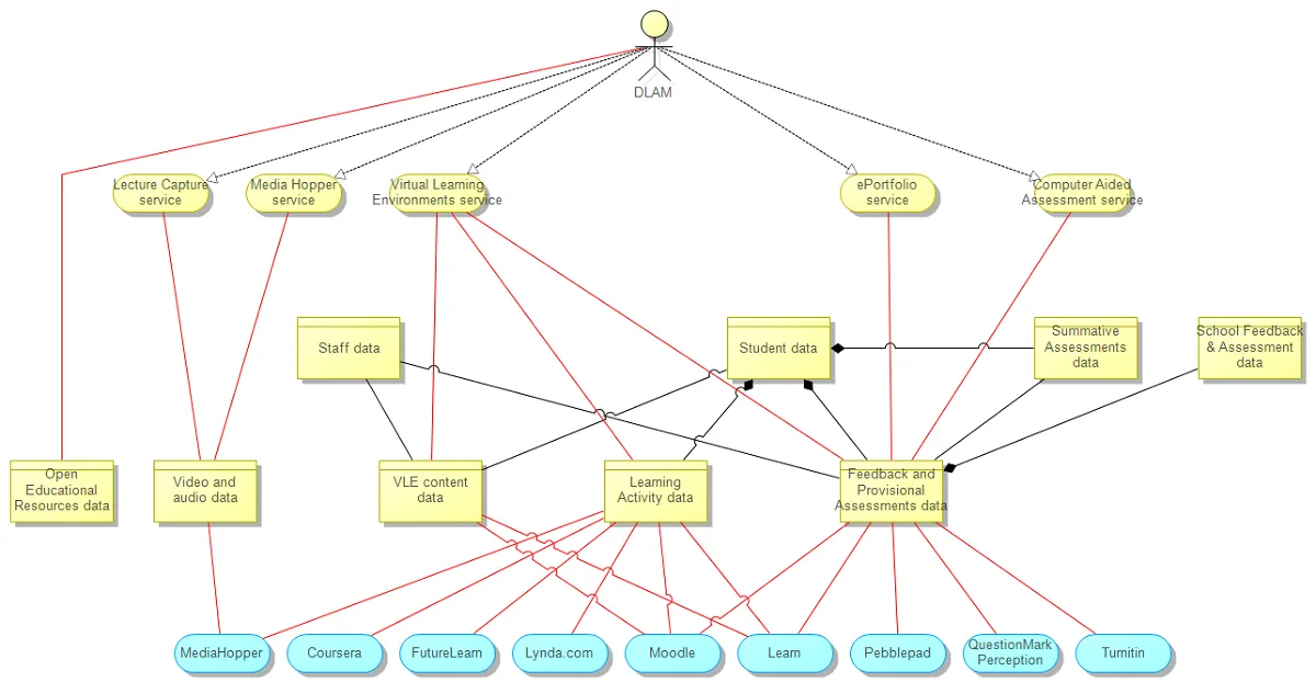
Data architecture

A data architecture diagram shows:

  • the data sets managed by each service
  • key relationships between those data sets
  • which IT systems they are stored on

This example diagram shows the data managed and used by the Digital Learning and Multimedia section.

Image
Digital Learning and Multimedia data architecture

More information

More information about the University's adminstrative data sets, including the role of the Data Stewards and the Data Warehouse, can be found on the University Data section of this website.

University data